Instance Verification Kit (IVK)
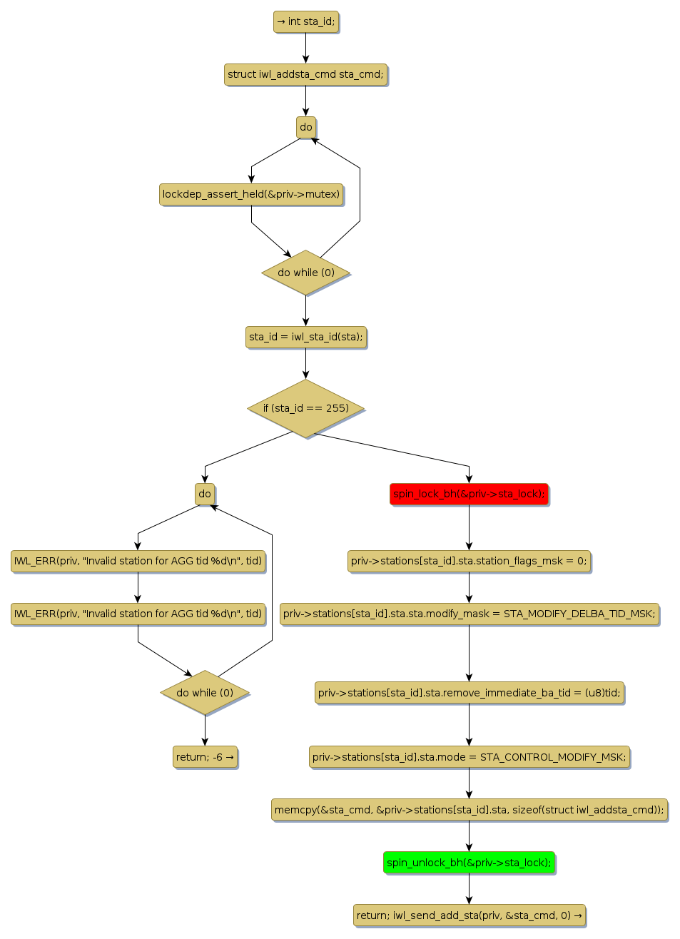
spin lock @ [39382+30+/linux-3.19-rc1/drivers/net/wireless/iwlwifi/dvm/sta.c]
Instance Signature: sta_lock
|
The Matching Pair Graph:
|
|
Function Name
|
Control Flow Graph (CFG)
|
Events Flow Graph (EFG)
|
Source Correspondence
|
|
iwl_sta_rx_agg_stop
|
|
|
[39070+19+/linux-3.19-rc1/drivers/net/wireless/iwlwifi/dvm/sta.c]
|